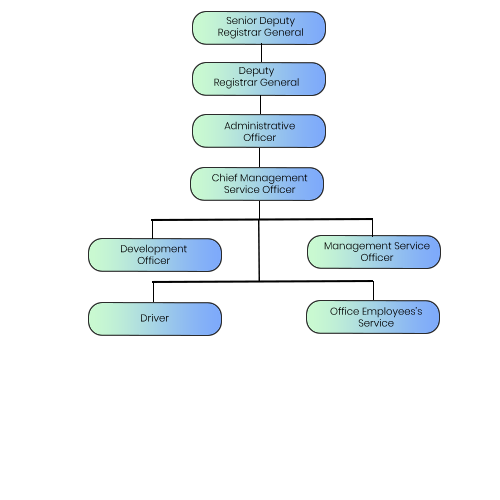
Hierarchy

Functions
- All administrative matters of the Department
- Maintaining and Updating personal files of all officers in the Department
- Conducting Annual Transfer committees for Departmental and combied service officers and handling all other transfer-related matters
- Handling matters required for the maintenance, control, and effective utilization of Department-owned vehicles
- Preparing the Department's action plan and reporting progress
- Human Resource Management and training activities of the Department
- Preparing and Implementing the Department's development plan
- Coordinating meetings convened by the Registrar General
- Supervising productivity development activities in the Head Office and all other offices
- Issuing all Department circulars
- Preparing the annual performance report
- Carrying out welfare activities of the Department
- Handling performance reports of all officers and matters related to the payment of increments