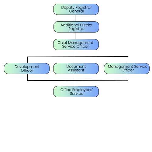
Hierarchy

Functions
- Supervising Zonal Offices and District Registrar Offices located in Divisional Secretariats
- Registering powers of attorney belonging to attorneys residing within the zone
- Correcting and amending information in birth, marriage and death registers